Nosotros

Conocé nuestra misión, objetivos y estructura orgánica.

Compartir en redes

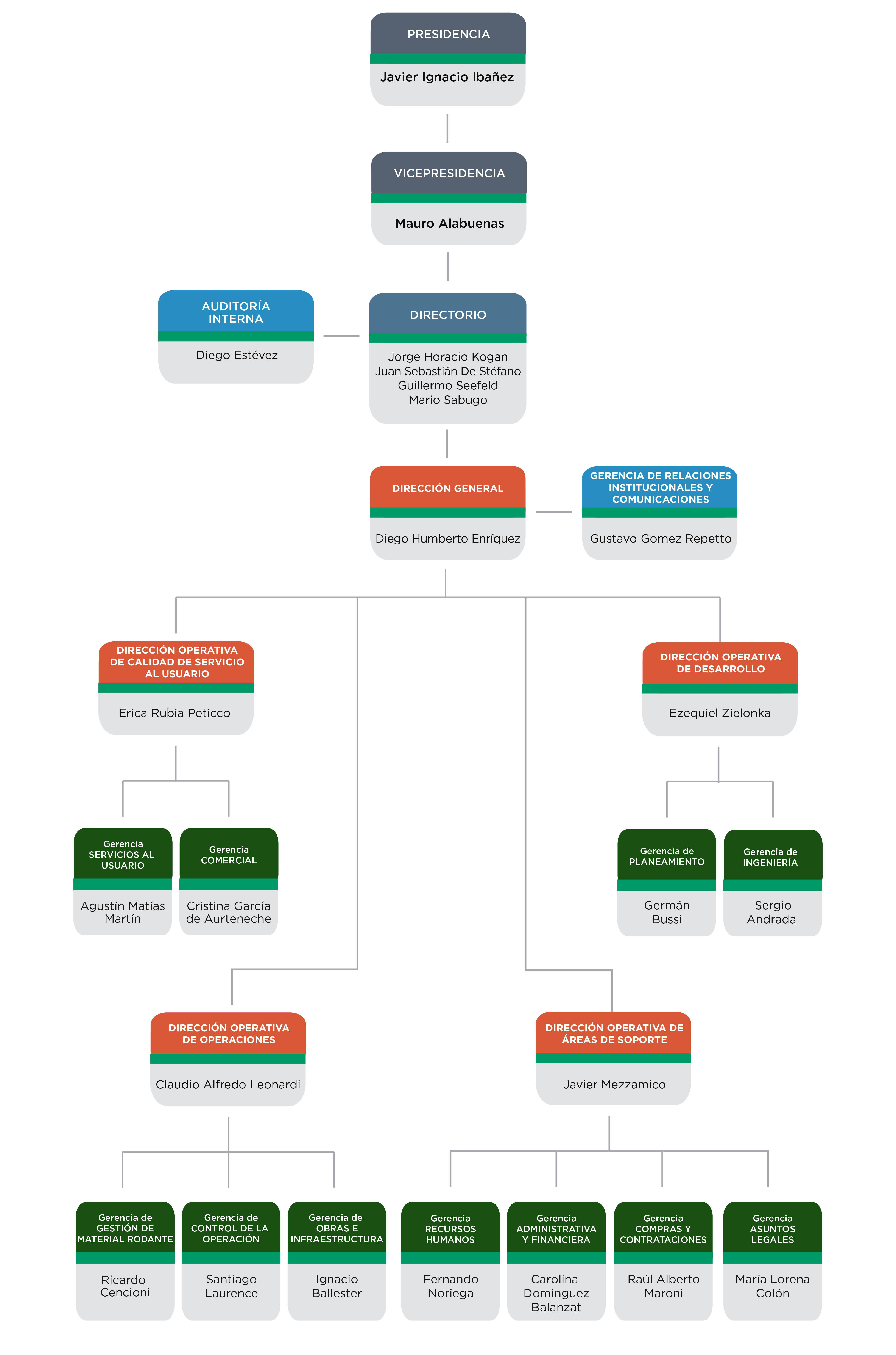
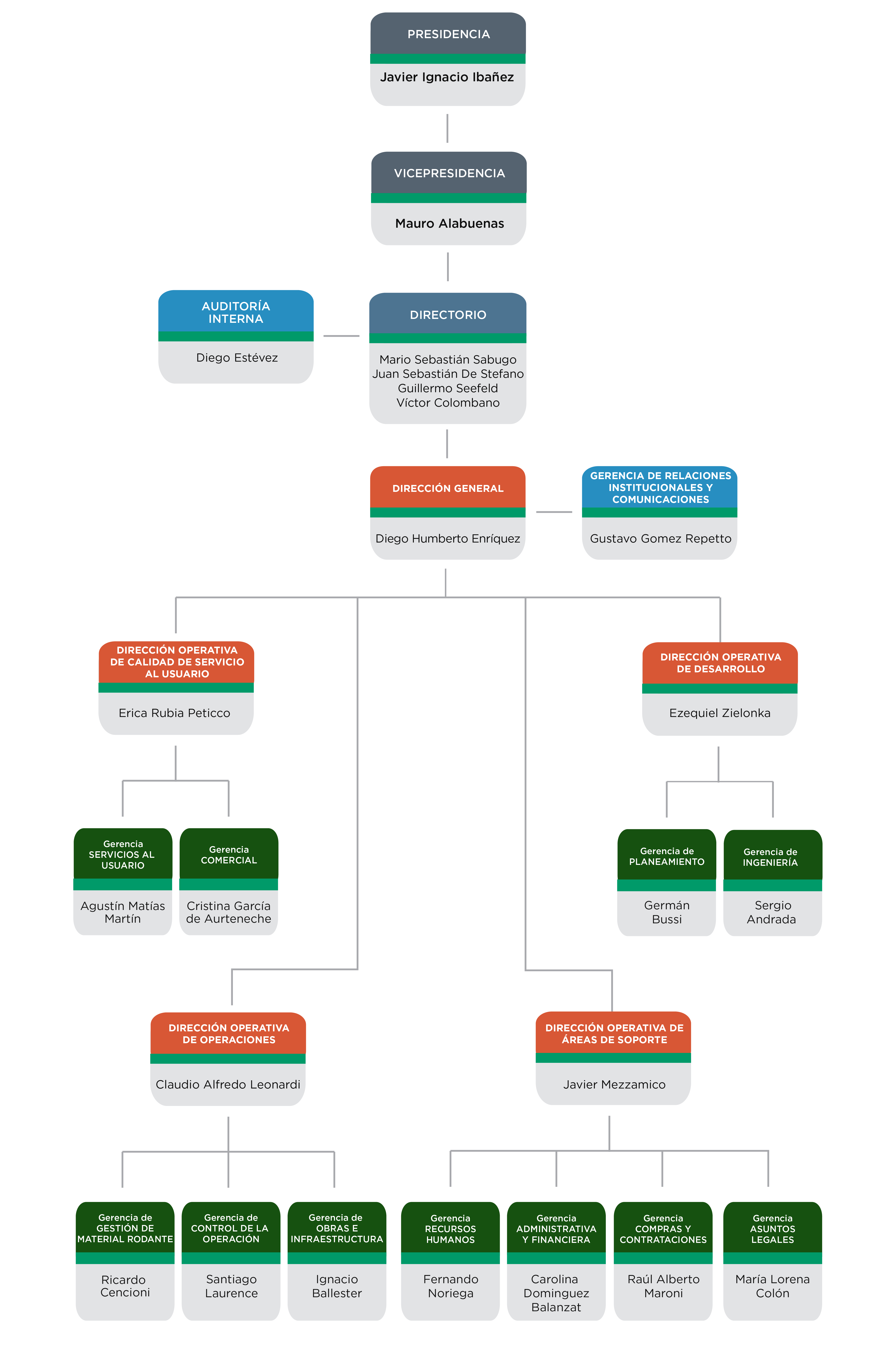
Subterráneos de Buenos Aires Sociedad del Estado (SBASE) es la empresa de la Ciudad Autónoma de Buenos Aires que tiene a su cargo la administración de la red de subtes, su desarrollo, expansión y el control de la operación del servicio. Además, es la autoridad de aplicación de la Ley 4472.

SBASE es pionera en Latinoamérica en construcción y operación de redes subterráneas, y sus profesionales trabajan para que cada día viajen en forma rápida, segura y confortable más de un millón de pasajeros.

Conocé la normativa aplicable a SBASE:

Nuestra misión

Incrementar la cantidad de usuarios del subte para reducir el tránsito en superficie, mejorando la movilidad en la Ciudad de Buenos Aires y disminuyendo el impacto en el medio ambiente.

Nuestra visión

Ser una empresa modelo en el sector del transporte público, brindando un servicio de excelencia y sustentable a largo plazo.

Nuestros objetivos

  • Frecuencia y experiencia del viaje
    Mejorar la confiabilidad y la experiencia del usuario renovando la flota e invirtiendo en infraestructura y tecnología.

  • Extensión
    Ampliar la red actual incorporando una nueva línea y prolongando las líneas existentes, cubriendo así los corredores de alta demanda.

  • Sustentabilidad económica y ambiental
    Asegurar la sustentabilidad económica del subte en el mediano plazo con una operación del servicio más eficiente y reduciendo la contaminación ambiental.

Presidente

Javier Ignacio Ibañez

Ingeniero con amplia experiencia a nivel nacional e internacional en la transferencia tecnológica, el desarrollo y la innovación al sector industrial de bienes y servicios.
Ibañez es ingeniero industrial egresado de la Universidad de Buenos Aires y cuenta con estudios en materia de organización, liderazgo, comercio exterior, y economía y finanzas, entre otros. 


En la gestión pública, fue presidente del Instituto Nacional de Tecnología Industrial (INTI), jefe de Gabinete en los ministerios de Modernización y Desarrollo Económico de la Ciudad, gerente general del Teatro Colón y director ejecutivo de la Agencia Gubernamental de Control. Desde allí, se enfocó en refuncionalizar sectores gubernamentales a fin de generar valor agregado hacia la ciudadanía.


En el sector privado, cuenta con experiencia en las áreas de gestión comercial y operativa, logística, planeamiento y control de la producción en empresas multinacionales con presencia local y en el exterior. 


Asimismo, fue vicepresidente de la red internacional de investigación EARTO, que nuclea organizaciones europeas sin fines de lucro ligadas a la investigación, la innovación y la tecnología. 
 

Vicepresidente

Mauro Alabuenas

Directores

Jorge Horacio Kogan

Juan Sebastián De Stefano

Guillermo Seefeld

Mario Sabugo

Comisión Fiscalizadora

  • Mariano Edmundo Barroso
  • Hugo Raúl Molina
  • Camila Valverde
Organigrama 09122024

Conocé las responsabilidades primarias de cada área de la empresa.